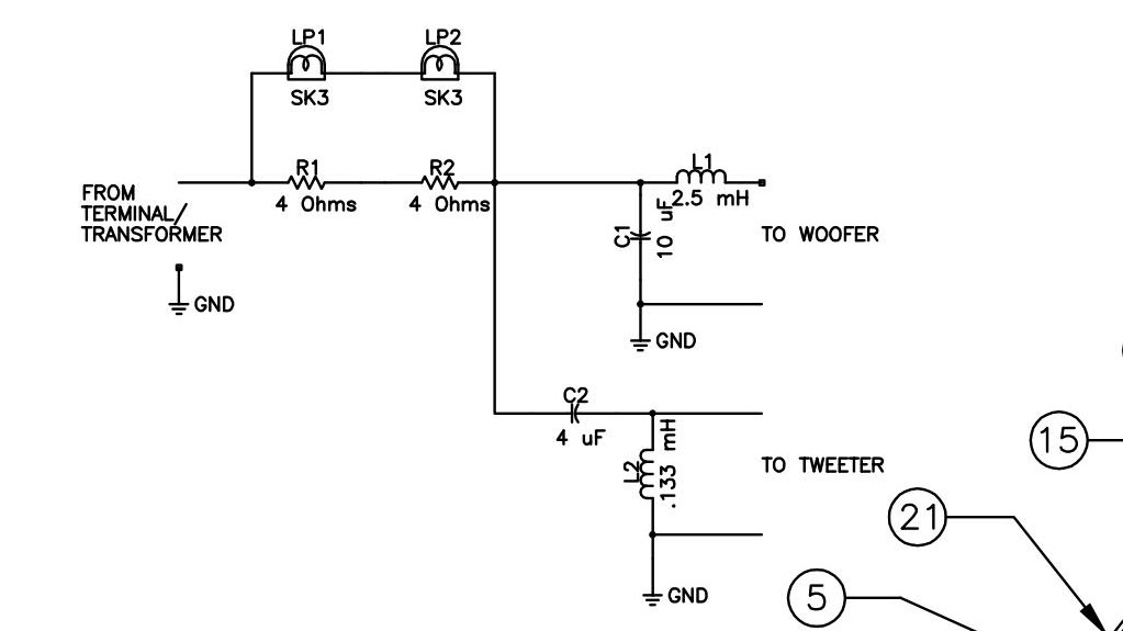
τελικά τα λαμπακια είναι τα SK3 Osram Sylvania 569 12.8V 2.1A 27W που χρησιμοποιούνται σε πολλα επαγγελματικά ηχεια.
Ατάκα 1η.......Οχι ...Οχι .....Απλά το άνοιξα μήπως έφυγε κανένα καλωδιάκι.
Ατάκα 2η....... Οχι ... Οχι ....Απλά το άνοιξα μήπως είχε καεί κάποια ασφάλεια.
Ναι φιλε μου το βρικα ,ειναι σχετικά κοινό λαμπάκι. το δύσκολο ηταν να βρω τι τύπος λάμπας ήταν γιατι στα δικα μου τα ηχεια ,λίπανε. Τοσο καιρο εψαχνα και το βρικα μονος μου μόλις έκανα την ερώτηση... τι να πω? παλι καλα