παιδια εχω τα ηχεια evid 6.2 στα οποία ο προηγούμενος ιδιοκτήτης τους είχε αντικαταστήσει τα lamp fuse με βραχυκύκλωμα.
τι λαμπάκια προτείνετε να βαλω μια και δεν βρισκω τα αυθεντικα?
Συνημμένο Αρχείο 43211
Printable View
παιδια εχω τα ηχεια evid 6.2 στα οποία ο προηγούμενος ιδιοκτήτης τους είχε αντικαταστήσει τα lamp fuse με βραχυκύκλωμα.
τι λαμπάκια προτείνετε να βαλω μια και δεν βρισκω τα αυθεντικα?
Συνημμένο Αρχείο 43211
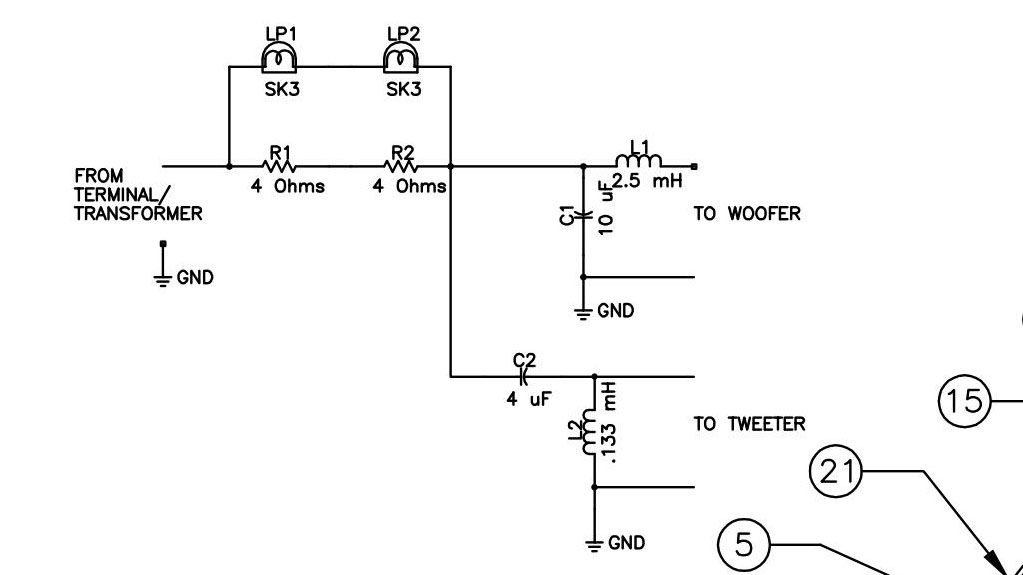
τελικά τα λαμπακια είναι τα SK3 Osram Sylvania 569 12.8V 2.1A 27W που χρησιμοποιούνται σε πολλα επαγγελματικά ηχεια.
Ναι φιλε μου το βρικα ,ειναι σχετικά κοινό λαμπάκι. το δύσκολο ηταν να βρω τι τύπος λάμπας ήταν γιατι στα δικα μου τα ηχεια ,λίπανε. Τοσο καιρο εψαχνα και το βρικα μονος μου μόλις έκανα την ερώτηση... τι να πω? παλι καλα